The mature stack
Assessing rituals—the role of team behaviors and processes
Here’s a closer look at common ritual-related issues, with real-world examples that show how you can differentiate between problems rooted in tooling and those rooted in team behaviors and processes.
3.1 Introduction: Understanding Rituals

In the context of a CRM and tech stack, “rituals” refer to the consistent processes, behaviors, and practices your teams follow. These routines dictate how team members interact with tools, manage data, and handle workflows. Unlike tools or integrations—which are structured systems—rituals involve the human actions that can either support or hinder tech stack efficiency.
That’s where the old adage rings true: “If it’s not in Salesforce, it didn’t happen.” Without rigorous data entry, sales leaders can’t accurately forecast future business outcomes. Accurate forecasts drive effective planning, and strong planning is what enables a company to meet its goals—whether that’s raising capital, generating profits, or fueling growth. Far too often, people underestimate the role data entry plays in sustaining those planning processes. Establishing reliable rituals around data hygiene and CRM usage ensures that every lead, opportunity, and conversation is captured. Over time, these rituals become the foundation that allows your organization to strategize confidently and win in the market.

As companies grow, the stakes of inefficient rituals become higher, with poor data hygiene, delays, and user frustrations affecting overall productivity. This lesson will help you understand, identify, and evaluate the impact of your team’s rituals to support a more effective, scalable CRM and tech stack.
When a problem surfaces, it’s often tempting to jump to tooling solutions—thinking, for instance, that there are too many fields to complete or that you lack sufficient lead scoring tools. But, more often than expected, the real issue lies in the ritual rather than the tool itself. Here’s a closer look at common ritual-related issues, with real-world examples that show how you can differentiate between problems rooted in tooling and those rooted in team behaviors and processes.
Example 1: Sales Data Entry Overload
The sales team complains that there are too many fields to fill out in the CRM, which slows down their workflow, or that they don’t have enough time because they have a full calendar of sales calls. At first glance, it seems like the CRM needs streamlining or customization. But after closer examination, it might not be the number of fields that’s the real issue.
That said, we’re also living in 2025. Should sellers really even need to enter any data? At Clarify, we believe the CRM should handle the data entry for you and always be up to date.
Scenario Analysis: Through observations, you discover that the CRM offers automation features that could autofill several fields based on the initial entry—features the sales team isn’t using. The core problem, then, isn’t the tool but a ritual issue: the sales team is unaware of automation options that could reduce their manual workload.
Solution: Addressing this requires better training and establishing a new ritual where sales reps are trained to use automation tools for efficient data entry. Instead of adjusting the CRM fields, you resolve the problem through improved rituals and training.
Example 2: Lead Qualification Discrepancies
The team feels they don’t have enough qualified leads, and one suggestion is to implement an advanced lead-scoring tool. However, before making this decision, examine the ritual around who marks a lead as “qualified” and make sure there’s clear alignment of what it means to be “qualified.” This includes making sure there is a business definition that’s aligned to the technical definition.
Scenario Analysis: You find that Business Development Representatives (BDRs) are responsible for qualifying leads, and their performance is measured by the volume of leads marked as qualified. As a result, BDRs may be incentivized to mark leads as qualified, regardless of quality, leading to an influx of unqualified leads.
Solution: Rather than adopting a new tool, adjust the ritual. By shifting the qualification responsibility to sales teams, whose incentives are better aligned with quality leads, you create a process that naturally promotes higher lead quality. This ritual change addresses the underlying issue without additional tooling.
In this lesson, we will:
- Identify common issues that often stem from ritual-related root causes.
- Outline effective methods for diagnosing these issues.
- Provide strategies for improving team rituals.
3.2 Common Ritual-Related Issues
When assessing your team's rituals, several recurring issues tend to surface, especially within mature organizations. These common ritual-related issues often become bottlenecks for productivity and data accuracy. Here’s a closer look at each one, with examples illustrating their impact.
Inconsistent Data Entry Practices
Data inconsistencies can quickly erode the quality of your CRM, making it difficult to track customers, create reliable reports, and run effective marketing campaigns. In many cases, these inconsistencies result from varied data entry habits across teams. For instance:

- Example: We discussed earlier that a symptom might be finding that the format of the phone numbers may be inconsistent (some with area codes, others without). This is very likely a ritual-related issue. Some sales reps may update customer phone numbers with area codes, while others leave them out. Similarly, one team might use abbreviations for states, while another spells them out fully. The result? Customer profiles are inconsistent, leading to problems in data filtering, segmentation, and campaign targeting.
To fix this, companies often establish data entry standards and provide training on these protocols, ensuring everyone follows the same format.
Culture Prioritizing Process Over Output
When a company’s culture emphasizes adhering to process above all else, teams can get mired in complex approval chains and lose sight of delivering results. Rather than facilitating smooth execution, these convoluted steps become obstacles—especially in RevTech, where agility and timely updates can be critical.
Examples of Common Bottlenecks
- Updating a target account list: Multiple approvals from sales, marketing, and finance can stall go-to-market motions for key accounts.
- Assigning new leads or territories: Extensive sign-off requirements delay your response to shifting market dynamics or new inbound opportunities.
- Changing quota or comp plans: Reviewing every compensation tweak through various departments hampers swift adaptation to evolving sales strategies.
- Modifying CRM fields or workflows: Even simple system changes can languish if they must pass through multiple checkpoints, slowing down the very enhancements reps need.
Potential Solutions
- Keep it Simple: Use a RACI (Responsible, Accountable, Consulted, Informed) model to clarify who truly needs to sign off on each decision, minimizing unnecessary approvals.
- Define Technical vs. Non-Technical Owners: Limit admin rights for your RevTech stack to a small set of specialists who manage complex changes, while giving non-technical users enough autonomy for routine tasks.
- Treat RevTech Changes Like a Product Roadmap: Plan and prioritize enhancements or fixes in “sprints,” ensuring stakeholders understand timelines, responsibilities, and the impact of each update.
By streamlining or delegating approvals and adopting product-like processes for RevTech, teams can move more rapidly, seize market opportunities, and focus on value rather than red tape.
Lack of Accountability for Data Quality
When no single person or team owns data quality, organizations struggle to maintain consistent, accurate information across systems. This often happens in tandem with having no defined single source of truth, which means different teams rely on different datasets—leading to conflicting records and outdated information. Without clear accountability and a primary data repository, errors spread rapidly and undermine decision-making in sales, marketing, and support.
Example

Sales considers Salesforce the source of truth, while Marketing leans on a marketing automation platform, and Product relies on a data warehouse. Each team updates records independently—no one confirms which version is correct or reconciles changes across systems. Over time, duplicates, inconsistent fields, and outdated contacts emerge, confusing lead routing and skewing campaign metrics.
Key Considerations

- Define a Single Source of Truth: Decide which system holds the authoritative data (e.g., CRM or data warehouse) and ensure all updates flow from, or back to, that system.
- Assign Ownership & Swimlanes: Clearly designate who maintains and audits each dataset. In large teams, a cross-functional committee or data governance council can set policies for how data flows between apps.
- Regular Sync & Reconciliation: Automate backfills to keep secondary systems (like marketing automation) aligned with the primary source. Conduct periodic reviews to catch and correct discrepancies early.
How to Fix It
- Establish Ownership: Appoint a data steward or cross-functional group responsible for setting data quality standards and protocols.
- Implement Governance & Version Control: Document which fields reside in which system—and who updates them—to avoid simultaneous edits and overwrites.
- Leverage Automation: Integrate tools (e.g., ETL or iPaaS solutions) that continuously reconcile records between the single source of truth and secondary systems.
By designating a single source of truth and clarifying data ownership, you prevent discrepancies from proliferating and ensure every department works off the same, accurate information.
Resistance to Change
Even with advanced tools and updated systems, teams can cling to old ways of working. This resistance often stems from a lack of training or an attachment to familiar routines, limiting the benefits of new tech investments.
- Example: Despite having new automation capabilities, support teams might continue using manual processes for data entry like uploading CSVs to import data, which further spreads confusion, wrecks data quality and can result in extreme amounts of system debugging needs to retroactively fix any errors caused.
Here, change management practices become critical. Regular training and communication about the benefits of new processes can ease the transition and encourage adoption.
3.3 Evaluating Rituals in Your Organization
Determining whether a problem is rooted in a ritual or a tool requires detective work. Using structured approaches like process mapping, observations, and feedback sessions, you can systematically assess and isolate the root cause of issues. This detective work helps ensure that you’re addressing the actual problem rather than applying a quick fix to a symptom.
Process Mapping
Process mapping involves documenting your team’s workflows to identify inefficiencies, redundancies, or bottlenecks. By visually laying out each step of a process, you can pinpoint areas where delays, duplications, or unnecessary steps are occurring.
- Example:

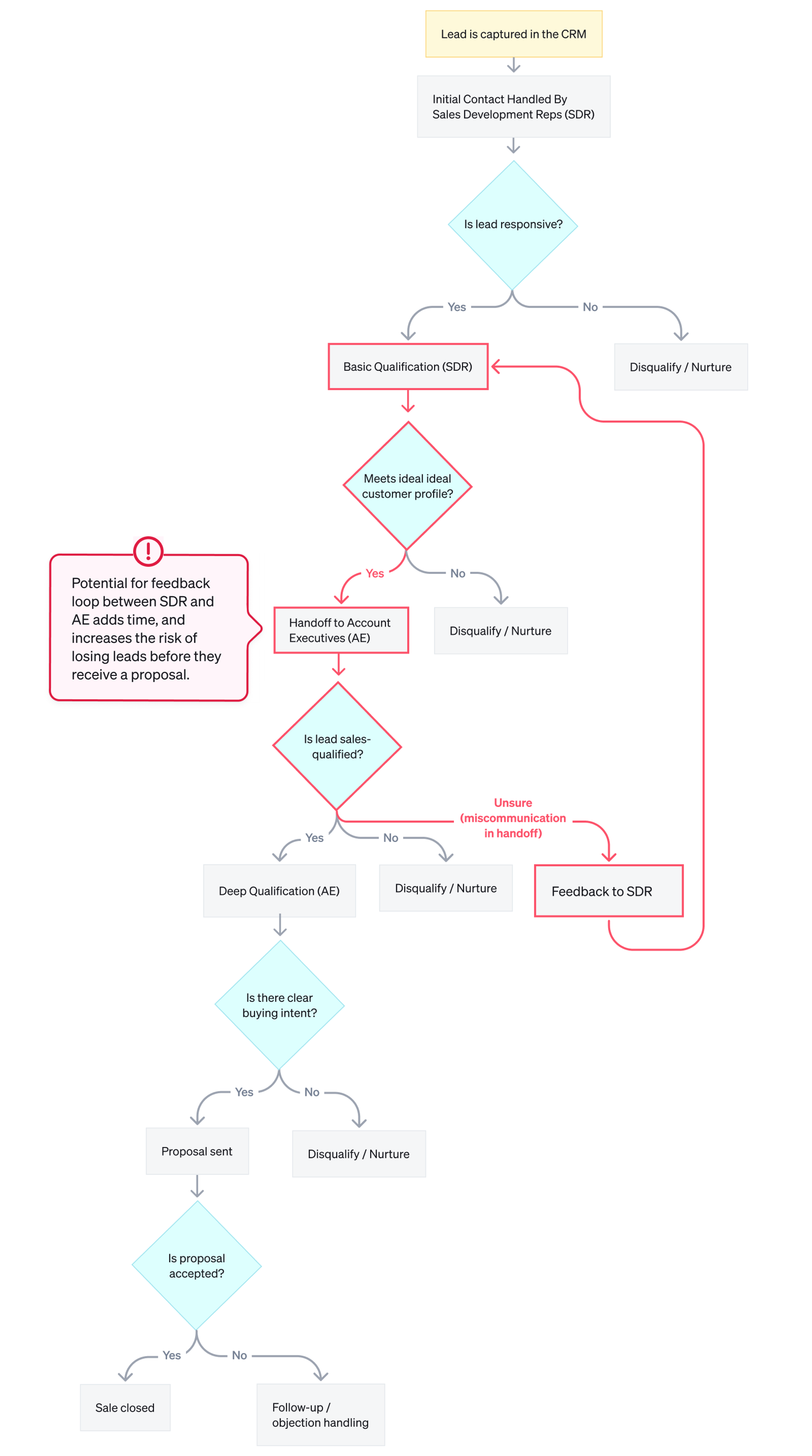
- In a B2B sales team, you might map out the lead qualification process. This could reveal that multiple handoffs between sales development reps and account executives delay the process, increasing the risk of losing high-value leads.
- Suppose your sales team is struggling to keep up with lead follow-ups. A process map reveals that reps manually assign follow-up tasks based on their own preferences, leading to missed or duplicated follow-ups. In this case, the root problem isn’t that the CRM lacks a reminder feature, but that there’s no standardized follow-up process in place.
- Example 2:
- Another example at Ramp is when Austin found that the CSV Imports were causing many errors. Interacting with individual reps across the GTM organization helped Austin understand how the team was using tools and where redundancy, coupling or operability may be hindering the team.
Guidance: Draw a flowchart for each significant workflow, noting the steps that add the most time or complexity. Then, assess whether each step genuinely adds value or if it’s a relic of an outdated process. Additionally, even if you think your system is well designed, you might be surprised to learn people use it in ways you didn’t intend. For this reason it’s also critical to treat your users across marketing and sales like your customer and conduct interviews.
Observations and Shadowing
Direct observation and shadowing allow you to understand how team members interact with your CRM and other tools in real-time. By observing daily routines, you can identify habits or workarounds that may contribute to inefficiencies.
- Example: In a customer support team, you observe that agents toggle between the CRM and a ticketing system because they don’t realize they can log tickets directly in the CRM. Their workaround isn’t a tool limitation—it’s a ritual gap that could be addressed by updating training materials and making sure agents are aware of all CRM capabilities.
Guidance: Shadow a sample of team members from each department to see firsthand how they interact with the tech stack, taking note of pain points, workarounds, and areas of confusion.
Feedback Sessions
Holding regular feedback sessions provides team members with an open forum to discuss what’s working and what isn’t in their workflows. By encouraging honest dialogue, you can uncover overlooked issues and gain insights into common frustrations.
- Example: During a feedback session, your marketing team might express frustration with a multi-step approval process that delays content release. This feedback could highlight a need to streamline approvals or clarify responsibilities.
Guidance: Structure feedback sessions with targeted questions about workflows, tool usage, and areas where team members see room for improvement. Make it clear that their insights will drive positive changes in their day-to-day operations.
3.4 Improving Rituals
Once you've identified problematic rituals, it’s time to implement improvements. Improving rituals involves setting clear standards, offering regular training, and aligning incentives to encourage desired behaviors.
Standardize Processes
SOPs (Standard Operating Procedures) ensure everyone approaches a task in the same, consistent manner—particularly crucial when many people are operating across a broad surface area of systems. These procedures don’t need to be lengthy; even a lightweight process doc can reduce guesswork and keep teams aligned.

A sales team adopts a short set of data entry guidelines that specify mandatory fields (e.g., “Company Name,” “Industry,” “Lead Source”) and required formats (e.g., email format, phone number structure). By referencing a quick SOP, every rep enters data uniformly, boosting overall CRM reliability.
Mini Case Study:When Ramp company faced repeated system debugging challenges—multiple teams were diving in without a shared approach—they realized the chaos was slowing them down. After resolving one major issue, they stepped back and created a concise troubleshooting SOP. Now, anyone investigating a system glitch follows the same series of checks and steps, drastically cutting time spent on back-and-forth and reducing confusion.
Guidance:
- Document the SOP in a central, accessible location (like a shared drive or wiki).
- Train your teams on the process—briefly, but thoroughly—so everyone knows where to find it and how to follow it.
- Review Compliance periodically. As your organization or tech stack evolves, update procedures accordingly to maintain relevance.
By codifying these processes, you establish a foundation of consistency that fosters better collaboration and data quality—ultimately helping your teams work more efficiently and effectively.
Training and Development
Regular training ensures team members are not only comfortable with their tools but also understand why certain processes exist. Training shouldn’t be a one-time event—ongoing support helps reinforce new behaviors and ensures team members can fully leverage evolving tech capabilities.
Example:Your organization holds quarterly training focused on CRM updates, covering everything from new features to data entry best practices. During each session, you offer two tracks:
- A technical track for RevTech or operations members who manage workflows, integrations, and system architecture.
- A non-technical track for sales reps or marketing teams, which highlights how these technical changes affect their day-to-day tasks and how understanding the system’s mechanics can make them better partners in process improvements.
Guidance:
- Create a Training Calendar: Align sessions with major software updates or policy changes.
- Tailor Content to Roles: Technical users need deeper dives into architecture and integrations, while non-technical roles benefit from seeing how behind-the-scenes complexity influences their workflows.
- Promote Shared Language: Encourage an environment where everyone learns enough about the tech stack to discuss challenges and collaborate on solutions, breaking down silos between “technical” and “business” teams.
By offering role-specific yet interconnected training, organizations foster a culture where all participants understand why the system works the way it does, leading to better adherence, fewer misunderstandings, and more efficient processes overall.
Align Incentives
Incentives are a powerful way to promote specific behaviors. By aligning performance metrics and rewards with goals such as data accuracy, you can encourage team members to prioritize these outcomes.
- Example: Sales incentives are tied to data accuracy in lead records. Sales reps who maintain clean data receive higher bonuses, while those with consistent data errors are required to attend additional training.
Guidance: Review your current performance metrics and adjust them to support behaviors that improve data quality, adherence to workflows, or efficient tool usage.
Change Management
For new processes to take hold, change management is essential. This involves structured planning, clear communication, and gradual transition steps to help teams adapt to new rituals.
- Example: When rolling out a new CRM, the organization phases in the implementation, starting with pilot groups, offering hands-on training, and addressing feedback before a full rollout.
Guidance: Communicate the “why” behind new rituals and be transparent about the benefits. Assign champions within each team to encourage adoption and provide ongoing support during the transition.
3.5 Case Study: Improving Rituals to Enhance Data Hygiene
Situation: A software company faces bad data hygiene due to inconsistent data entry practices among sales reps. Customer records are frequently incomplete or inaccurate, affecting reporting accuracy and campaign effectiveness.

Action:
- The company first re-evaluates what fields are actually necessary to the process, and removes any fields that aren’t valuable uses of the sales teams’ time.
- Only after working to reduce the number of the fields, the company can also make a few critical fields mandatory in the CRM to advance to the next stage of the funnel. This helps ensure the most essential data is captured consistently. But, this should be done sparingly. If every field is mandatory, teams may opt to hastily fill it out to check the box rather than caring about the accuracy of the input.
- It provides monthly training sessions focused on data entry standards and the importance of data hygiene.
- Part of the sales reps' incentive structure is adjusted, tying a portion of their bonuses to data accuracy in the CRM.
Result: Data quality improves significantly, leading to more accurate reporting and more effective marketing campaigns. Sales and marketing teams now have better alignment, and the entire organization benefits from a more reliable CRM.
By carefully evaluating and adjusting rituals, you can transform your CRM and tech stack from a source of frustration into a strategic asset. Improving rituals ensures that your tools and processes scale effectively with your business, supporting both operational efficiency and employee satisfaction.