Expanding the stack
Adding core functionality to your RevTech stack
This lesson will introduce the process used by the best in the business to ensure they’re adding the right tools at the right time.
As companies grow, their CRM and RevTech stack evolves to meet increasingly complex needs across sales, marketing, and customer service. However, one of the biggest mistakes businesses make is adding tools to the stack impulsively. Maybe a colleague used it at a previous company, a competitor is leveraging it, or a compelling sales pitch pushed it to the forefront. The problem with this approach? It leads to a "Frankensteined" tech stack—one full of redundant functionalities, poorly integrated tools, and a tangled web of systems no one fully understands.
In almost every interview with RevTech experts, we heard the same phrase to describe existing tech issues: “That was set up before my time.” This is a red flag. The lack of strategic planning, combined with a rush to implement new tools, creates lasting problems. These problems manifest in disconnected data flows, duplicate software solutions, and a general inefficiency that stifles rather than supports your growth.
Whether you’re building a stack from scratch, refreshing an outdated system, or adding tools to a mature setup, you need to approach it thoughtfully and systematically. This lesson will introduce the process used by the best in the business to ensure they’re adding the right tools at the right time.
Problem identification and evaluation (Steps 1–4)
Before diving into solutions, you need to clearly define and understand the problem at hand.
This set of four steps will guide you through a systematic approach to identify, validate, and assess the issues you're facing in your RevTech stack. By thoroughly examining the problem from multiple angles, you'll be better equipped to find the most effective solution and avoid implementing unnecessary or misaligned tools.
Step 1: What is the problem I'm facing?

The key to effective tool selection is to start by diagnosing the root problem. It's easy to say, "I need more qualified leads," but the real challenge is identifying why you're struggling or feel you need something new.
Ask yourself or key stakeholders detailed questions, such as:
- Are you getting plenty of leads, but they're unqualified? If so, is the qualification process faulty, or is your Ideal Customer Profile (ICP) misaligned?
- Are people visiting your site but not converting? If so, is there a misalignment between traffic sources and target audiences? Are there friction points in the funnel?
- What's the actual issue—is it the type of leads, or is it the volume? Do you have a product-led growth (PLG) funnel or a traditional sales-led funnel, and is this the right model for your business?
Here’s an example: After analyzing your data, you might find that 70% of your leads are unqualified, and your sales team spends an average of 3 hours per day on these leads. This helps pinpoint the real issue: lead quality, not quantity.
A good problem statement could look like: "Our founders are spending too much time on unqualified leads, resulting in a low conversion rate and missed revenue targets."
A bad problem statement would be: "We need more leads."
A good problem statement is specific and measurable. To diagnose the problem, analyze your sales funnel data, conduct surveys with your sales team, and review customer feedback.

Pro-Tip: Problems in Disguise - Finding the Root Cause
We’re still in the early days of the stack here. In the next module, we’ll spend considerably more time discussing how to diagnose problems with mature stacks. But, even at the early stages of funnel expansion, one of the biggest mistakes teams make when evaluating tools is solving for a misdiagnosed problem—addressing symptoms rather than the root cause. When sales are down, the immediate reaction might be, “We need more leads.” But is that really the issue? Often, the real problem is something deeper.
Here are some common misdiagnosed problems in the early stages of company growth and how to find the real issue:
1. “We don’t have enough leads.”
✅ Possible Real Problems:
- Your team is getting leads, but they’re unqualified. This could be an issue with your ICP definition and marketing targeting. You might be hitting the plateau of leads you can get from your network.
- You have enough leads, but they’re getting stuck in the sales process due to slow follow-ups, poor messaging, or unclear value propositions.
- You might actually have a conversion problem rather than a lead generation problem—if plenty of people visit your site but don’t sign up, the real issue could be unclear CTAs, friction in the sign-up process, or even pricing.
🔍 How to Diagnose:
- Analyze lead sources and track where drop-offs occur.
- Review the time spent on lead follow-ups—is it too slow? Are leads slipping through the cracks?
- Ask leads that didn’t convert why they didn’t convert. Talking to “former” leads can be incredibly informative in the early days of the company’s growth.
2. “Our conversion rates are low.”
✅ Possible Real Problems:
- Your pricing could be misaligned with perceived value, leading to sticker shock or prospects choosing competitors.
- You might be targeting the wrong ICP—if leads are consistently opting out, it could indicate they aren’t the right fit for your solution.
- Your messaging might not be resonating—are you clearly addressing the pain points and needs of your customers?
🔍 How to Diagnose:
- Review closed-lost deal data to see if price objections come up frequently.
- Check whether high-intent prospects (like demo requests) are converting at a higher rate—if so, the problem may not be lead quality but funnel friction.
3. “We need a new sales tool.”
✅ Possible Real Problems:
- The issue may not be a missing tool—it could be a process problem, such as lack of follow-up cadence, sales training gaps, or ineffective scripts.
- Your existing tools might not be fully utilized—does your team know how to leverage them properly?
🔍 How to Diagnose:
- Audit current tools—are they being used effectively, or is there redundancy?
- If you’ve just expanded beyond the founder-led sales process, shadow sales calls to identify behavioral rather than technology-based gaps.
- Ask if a new tool will truly solve the problem or just add another layer of complexity.
Diagnose Before You Prescribe
Before jumping to conclusions about what you need, take a step back and validate your assumptions. Use data to determine if the problem you’re solving is truly the root cause or just a surface-level symptom.
By ensuring you’re addressing the real issue, you’ll avoid wasted investments and focus on solutions that drive meaningful business impact.
Step 2: Define the business objective

After diagnosing the problem, assess whether solving it aligns with your business objectives. Does it directly support your company’s strategic goals?
For example, if lead nurturing is a priority, implementing a marketing automation tool might make sense. But if you’re shifting to a self-serve model to shorten sales cycles, adding a sales-focused nurturing tool could unnecessarily complicate your workflows.
Consider how the problem ties to measurable goals. If retention is lagging, linking it to revenue targets strengthens the case for action. Instead of launching a new program without a clear purpose, quantify the impact.
For instance, if your problem statement is: “Our renewal rates have declined 5% YoY and are below industry benchmarks,” a strong business case would frame the goal in concrete terms: “We need to increase customer retention by 15% over the next quarter to meet our annual recurring revenue targets.”
Align your problem statement with specific, measurable business objectives to ensure solving it is meaningful. Define what success looks like and review your company’s strategic plan and KPIs to focus on high-impact areas.
Step 3: Assess problem severity, frequency & longevity

Consider whether the problem you're facing is severe enough to warrant immediate action. Here are some questions you should ask to assess the severity, frequency, and longevity of the issue:
- Severity: How much is this issue impacting your team's ability to hit goals?
- Frequency: Is this a recurring problem, or something that happens only occasionally?
- Longevity: Is this issue likely to persist or worsen over time? For instance, if you're planning a major shift in your business model, will this problem become more or less relevant?
Example: If your data team is spending too much time manually exporting Salesforce reports, you could consider a dashboarding tool. But if that time commitment is minor or temporary, a new tool might not be necessary. Instead, if you specify the delay time, percentage of affected leads, and duration of the issue, you can better assess the urgency and potential ROI of solving this problem.
A great proof point is: "Our manual data entry process is causing a 48-hour delay in lead follow-up, occurring for 80% of new leads, and has been an ongoing issue for the past six months.
"Quantify the impact, frequency, and duration of the problem. "Our lead follow-up is slow" doesn’t really help make the case for investment. Use data from your CRM, time tracking tools, and team feedback to get a comprehensive view.
Step 4: Evaluate resources

After diagnosing the problem, the next step is to determine whether you have the time, budget, and people required to solve it. Implementing new tools isn’t just about purchasing software—it involves onboarding, training, and ongoing management. Without the right resources in place, even the best tool can become a burden rather than a solution.
Before moving forward, ask yourself:
- Do we have budget allocated for this?
- Who will be responsible for leading implementation and ongoing maintenance?
- Does our team have the technical expertise and bandwidth to make this successful?
Example: Suppose you identify a tool that promises to streamline your email marketing efforts. If your marketing team lacks technical expertise and is already stretched thin, the tool could end up underutilized or poorly integrated, negating its value.
Checklist for Moving Forward:
✔ Project Lead: Justin can own implementation and ongoing management.
✔ Budget: We can allocate up to $25,000 annually for this tool.
✔ Success Metric: Investment is justified if it drives a 5% run-rate retention improvement.
Take stock of your team’s skills, capacity, and budget before committing to a solution. Conduct a skills assessment and time audit to identify gaps. If constraints exist, consider prioritizing tools that are easier to implement and manage—or plan for additional support and training to ensure long-term success.
How to solve the problem (Steps 5–8)
Once you've identified and validated the problem, it's time to explore potential solutions.
This set of four steps walks you through the process of evaluating existing tools, researching new options, and making informed decisions about whether to build or buy solutions. At the end, you'll be able to select the most appropriate and cost-effective approach for your team.
Step 5: Can a tool I already have solve this problem?

Before purchasing new software, examine whether an existing tool can solve the issue. Modern tools often have multiple functionalities, and many businesses don't fully utilize what they already own.
Advantages: Using an existing tool can save costs, reduce setup time, and simplify your tech stack by preventing unnecessary tool sprawl.
Disadvantages: Don't "Frankenstein" your current tools to perform tasks they weren't designed for. Stretching tools beyond their intended use can create inefficiencies and future problems.
Example: Instead of purchasing a new data analysis tool, check if your CRM already has robust reporting features that your team hasn't been trained on, potentially solving your problem without additional investment.
Conduct a thorough audit of your existing tools' features and capabilities. Consult with vendor support or power users in your organization to uncover underutilized functionalities.
Step 6: Vendor discussions

If you've determined that a new tool is required, start researching vendors. Avoid the trap of being impressed by flashy features—stay focused on your core problem. Ensure that any solution aligns with your needs, not just its marketing promises.
Best practices:
- Demand real-world case studies or examples from vendors that show how their solution addresses problems like yours.
- Ask for tailored demos instead of generic presentations.
- Assess the vendor's roadmap to ensure they'll support your evolving needs.
- Consider the vendor's partnerships and integrations with other tools in your stack. This is critical for maintaining interoperability in the stack.
- Evaluate the vendor's security measures and compliance with your requirements.
- Research the vendor's company size, funding history, and market position to gauge long-term stability.
Example: Clearly define your needs in your tooling so you can effectively evaluate vendors against your criteria, rather than being swayed by features you may not need or that don't address your core problems. If a vendor offers a lead scoring tool, ask how it will integrate into your existing workflows and whether it can scale as your business grows.
Be specific in your requests - Instead of saying “We need a new lead scoring tool” say "We need a lead scoring solution that integrates with our existing CRM, supports our specific industry criteria, and can handle our current volume of 10,000 leads per month with room for 50% growth."
Be specific about your requirements, including integration needs, scalability, and industry-specific features. Prepare a detailed list of questions and scenarios for vendor discussions.

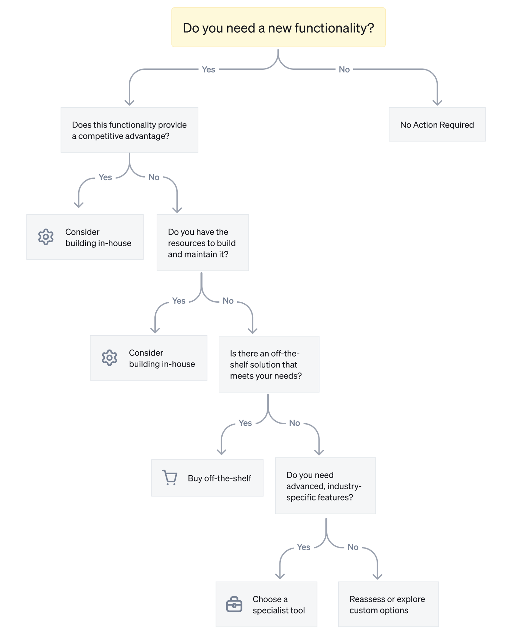
Step 7: Build vs. buy decisions

Below is a revised version of the “build vs. buy” section with an added focus on the third option—“build and buy”—as applied to revenue and GTM (go-to-market) tech.
Once you've decided you need new GTM or revenue capabilities, you face three choices:
- Build In-House
- Buy an Off-the-Shelf or Specialist Tool
- Build On Top of a Vendor Solution (“Build and Buy”)
1. Build In-House
If the functionality is highly specific to your business and offers a potential competitive advantage, building in-house might be the right call. For instance:
- Proprietary Lead Scoring Algorithms: If you have extensive first-party data or a unique approach to qualifying leads, a custom engine can give you an edge over generic scoring models.
- Complex Usage-Based Billing: Some companies with intricate pricing structures (e.g., multi-regional usage tiers, embedded financial services, multi-currency transactions) benefit from total control over billing.
- Real-Time Customer Data Pipelines: If your go-to-market depends on lightning-fast segmentation and personalization, controlling every layer of your data stack can be a major differentiator.
However, remember that building from scratch requires:
- Significant Resources: You need software engineers, QA, data scientists, and ongoing maintenance.
- Long-Term Commitments: Systems must be updated regularly to keep pace with the market.
- High Opportunity Costs: For early-stage companies, in-house builds often detract from core product development.
2. Buy Off-the-Shelf
Ready-made solutions are ideal when speed and simplicity take precedence over customization. They also provide built-in support and frequent updates. Examples where buying “just works”:
- Email Marketing Automation: Tools like HubSpot, Marketo, or Customer.io are mature and cost-effective. It’s rare to gain a true competitive advantage by building your own email system.
- E-Signature Platforms: Established players like DocuSign and HelloSign are secure, legally compliant, and deeply embedded in standard workflows. Custom solutions can’t easily replicate that ecosystem reliability.
- CRM Systems for Early-Stage Orgs: Most teams don’t need to reinvent the wheel on basic contact management, pipeline tracking, or funnel reporting.
3. Build and Buy (The Hybrid Approach)
In revtech and GTM tech, a powerful third option is to buy a best-of-breed tool for the majority of your needs, and then build custom capabilities on top of it. Modern vendors often expose APIs, webhooks, or developer toolkits you can leverage for unique requirements. Examples include:
- Custom Lead Scoring Layer on Top of a CRM: You might rely on Salesforce or HubSpot for contact management, but build a proprietary scoring model that plugs directly into those records. This model could factor in usage data, historical contracts, or other first-party signals to give you more accurate prioritization.
- Advanced Usage-Based Billing on Stripe: If you want core payment processing, compliance, and subscriptions handled, Stripe or Recurly are great “buy” options. But you can still build custom usage-metering logic (e.g., charging per transaction type or region-specific discount rules) that runs on top of the vendor’s foundational infrastructure.
- Real-Time Personalization on Top of a Marketing Automation Platform: Use a vendor to handle the heavy lifting—list segmentation, email deliverability, push notifications—then layer on your proprietary recommendation engine to personalize outreach at scale.
By mixing “buy” for commoditized features with “build” for specialized needs, you can drastically reduce development time while still unlocking competitive differentiation.
Evaluating Build vs. Buy vs. Build & Buy
The following framework helps determine the right approach for your GTM tech stack:
- Strategic Value
- In-House: Is this capability truly unique to your business model and central to your competitive advantage? If yes, full “build” can make sense.
- Buy: If this functionality is largely standardized in your industry—like email marketing—save time and resources by buying off-the-shelf.
- Build & Buy: If you can achieve a unique outcome by customizing a vendor’s API or data pipeline, a hybrid approach is often best.
- Available Resources
- Skills: Do you have the right engineering, data science, or design expertise to build and maintain a custom tool?
- Time & Priorities: Are you willing to divert resources from your product roadmap to a long-term infrastructure project? Early-stage teams often rule out building due to bandwidth constraints, but a small “build” extension on an existing tool may still be feasible.
- Cost
- Upfront & Ongoing: Full in-house builds incur heavy upfront development and ongoing maintenance costs.
- Comparative TCO: Vendor subscription fees can look expensive, but they often include upgrades, security, and compliance that are costly to replicate in-house.
- Complexity: The more complex the capability (e.g., forecasting models, global tax compliance), the likelier that building fully in-house will balloon in cost and complexity.
- Vendor Reliability
- Stability: Evaluate whether the vendor will exist (and continue innovating) in the long run.
- Feature Fit: Does the vendor meet 80–90% of your requirements? If so, bridging the remaining gap with a partial build may be more cost-effective than starting from scratch.
Where We Often See “Build” (or Hybrid) Pay Off
- Lead Scoring: When you have a large volume of leads and can leverage unique data or a strong ML model, a custom scoring system can outperform off-the-shelf solutions—often built on top of a standard CRM via APIs.
- Billing & Pricing Infrastructure: Usage-based billing or global pricing complexities often outgrow standard subscription tools. A hybrid approach—buying the core and customizing around the edges—can optimize compliance and margin.
- Data Pipelines & Customer Analytics: If real-time customer insights and deep segmentation are central to your GTM motion, building a specialized analytics layer can be worth it, while still relying on a vendor for data storage or front-end dashboards.
Where We Rarely See a Full Build Make Sense
- Email Marketing Tools: Vendors like HubSpot or Marketo handle deliverability, automation, and compliance at scale. It’s nearly impossible to beat their reliability and features set without sinking huge resources.
- Doc Signing Functionality: Vendors such as DocuSign and HelloSign have the trust and legal compliance you can’t easily replicate in-house.
For each new piece of revenue tech you consider—whether it’s a core CRM upgrade, advanced forecasting module, or analytics platform—map out:
- How strategic is this capability to your differentiator?
- Do you have the time and talent to handle an in-house build?
- Is the total cost of ownership likely to spiral?
- Are reliable, proven vendors available to cover most of your requirements?
If your capability is not highly strategic or specialized, and if a vendor covers your needs, buy off-the-shelf. If the capability is fundamental to your competitive edge, and you have the resources, build it in-house. And if you see an opportunity to differentiate with a custom layer on top of proven vendor software, build and buy can be the best of both worlds.
By framing the decision this way—and creating a simple decision matrix—you can decide whether you’ll outpace the market by building your own engine, or move faster by buying what already exists and customizing only where it matters most.

Step 8: Cost-to-value analysis

Once you've shortlisted potential solutions, assess the total cost of ownership against the value they bring. Include not just the purchase price but also integration, maintenance, and future upgrades.
Example: If a lead scoring tool costs $15,000 a year, but only 10% of your sales come from sources that would benefit, you may be over-investing. Alternatively, if it automates a highly manual process that’s draining valuable team time, the investment could pay for itself quickly.
Quantify both the costs (including implementation, training, and ongoing maintenance) and the expected benefits (such as increased revenue or time saved). Use historical data and industry benchmarks to inform your projections. By breaking down the costs and potential benefits, you might find that the tool could save your team 20 hours per week and increase conversion rates by 10%, justifying the investment.
Implementing the solution (Steps 9–10)
Choosing a solution is only half the battle; successful implementation is the key to actually realizing all the promise of your new tool or process.
These final two steps focus on integrating your chosen solution into your existing stack and ensuring adoption across your organization. Pay careful attention to integration and stakeholder communication to set your RevTech stack up for long-term success.
Step 9: Integration and maintaining loose coupling

Once you’ve selected a tool, integration is the next critical step. Poor integration can lead to silos, inefficiencies, and even data corruption. The goal is to integrate the tool in a way that ensures loose coupling—allowing each system to function independently while still communicating effectively with the rest of your stack.
Loose Coupling: Keep Connections Minimal & Flexible

Avoid tightly weaving systems together, as this makes it difficult to swap or upgrade tools later. As a rule of thumb, each tool should connect to no more than two others—one for inflow of data (upstream) and another for outflow (downstream).
However, some systems naturally break this rule:
- CRMs, CDPs, and Data Warehouses should act as central hubs that integrate with multiple tools.
- Some tools only need a single bidirectional connection. For example, a document signing tool may only need to connect to a CRM—pulling in deal terms and reporting back when a contract is signed.
- Other tools may not require integration at all. A calendar app, for instance, might not need a direct connection to your CRM, as meeting data is captured through email logs.
The key is to minimize integration points without sacrificing usability. This keeps your stack flexible as it evolves.
Interoperability: Future-Proof Your Stack
While you should keep direct integrations minimal, it’s important to know where connections could be made if needed.
For example:

- If you later decide to swap out your CRM, it’s helpful to know that your customer success tool could temporarily connect to a CDP or data warehouse during the transition.
- If your marketing automation system needs event-based triggers, understanding its integration options upfront will help avoid rework later.
Even if you don’t need a direct connection today, having a clear understanding of potential integration paths can prevent costly rebuilds in the future.
Data Hygiene: Keep Your Stack Clean
As you grow your toolset, the risk of duplicate data, inconsistencies, and sync conflicts increases. Establish governance practices to ensure your CRM remains the single source of truth.
Best practices include:
- Avoid bidirectional syncs unless absolutely necessary. Many teams enable these by default, leading to duplicate data and sync conflicts. Only use them when there’s a clear, single-use case. And if possible, try not to use them at all. Many of the best stacks today federate data in a single direction from the top of their funnel down to their warehouse. This is what we’ve seen work at a myriad of companies, including Notion, and Ramp.
- Leverage out-of-the-box API integrations whenever possible. If a tool offers a native integration, it’s usually best to use that rather than writing a custom solution. Reserve custom integrations for cases where out-of-the-box options don’t meet your needs.
Integration Tips for a More Scalable Stack
✔ Use middleware solutions like Zapier, Tray.io, or MuleSoft to simplify data flow and reduce direct integrations.
✔ Prioritize API-first solutions to ensure long-term flexibility and future-proof your stack.
✔ Regularly audit your data to prevent duplication, inconsistencies, and sync errors.
Example: Adding a Customer Support Platform:

If you’re integrating a new customer support tool, ensure it syncs effortlessly with your CRM, marketing automation system, and analytics tools. Rather than building a direct, custom connection between your CRM and marketing automation platform, consider using middleware to create a more flexible, scalable integration. This approach allows for easier adjustments if your stack changes in the future.
Before finalizing your integration, document your current data flows and system dependencies. Identify any points of tight coupling and proactively plan for loose coupling to maintain long-term flexibility.
Step 10: Communication with stakeholders

Implementing a new tool isn’t just about turning it on—it’s about getting every stakeholder aligned, ensuring an effortless integration, and driving adoption. Missteps here can lead to underutilized tools, wasted budget, and internal frustration.
To avoid that, you need a structured rollout plan tailored to each stakeholder group:
1. Winning Over Leadership: Secure Buy-In with a Strong Business Case
If leadership sees a tool as just another line item in the budget, they won’t advocate for it when challenges arise. Your job is to frame the tool as a strategic investment, not an expense.
How to do it:
- Tie the tool directly to business priorities. Instead of saying, “We need a new customer support platform,” say, “By automating Tier 1 support requests, we can reduce response times by 40%, leading to higher retention and $X in projected revenue gains.”
- Present the ROI with clear metrics. How will this tool improve efficiency, increase revenue, or reduce costs? If possible, show real numbers from existing customers of the tool or an internal pilot test.
- Preemptively address objections. Be ready with answers on costs, security concerns, or potential disruptions to workflows. If a tool requires heavy engineering effort, be upfront about it and explain why it’s still worthwhile.
✅ Example: Instead of asking leadership for approval on a vague idea like, “We need a more advanced analytics platform,” present:
“By implementing [Tool X], we can unify our sales and marketing data, leading to a 20% increase in pipeline accuracy. That will allow us to better allocate our ad spend, improving our cost per acquisition by 15%.”
2. Partnering with Engineering: Make Implementation as Frictionless as Possible
The biggest mistake teams make is throwing a tool over the fence to engineering without a clear implementation plan. Engineers don’t just need to know what the tool does—they need precise technical details, integration points, and a long-term ownership plan.
How to do it:
- Break the project into clear, actionable tickets. Instead of a vague request like “Integrate CRM with marketing automation tool,” specify:
- What data needs to flow where (e.g., “Sync all MQLs from CRM into the marketing automation tool within 5 minutes of status change.”)
- How data should be structured (e.g., “Ensure email fields use lowercase formatting to prevent duplication.”)
- Which systems it will touch and who owns what
- Clarify long-term maintenance expectations. Who will handle troubleshooting? How will updates be managed? Make sure there’s a plan beyond just the initial implementation.
- Limit the integration scope to what’s actually necessary. Too many tools fail because teams try to connect everything all at once. Identify the core workflows that need to work from day one, and defer secondary integrations to a later phase.
✅ Example: When implementing a new lead scoring system, don’t just tell engineers to “connect the CRM to the scoring model.” Instead, provide:
- Clear integration rules: “Every new lead with a score of 80+ should be automatically assigned to a rep, while leads below 50 should be sent to nurture.”
- A precise data flow diagram showing how information moves between systems.
- Error-handling protocols—what happens if a lead score is missing or mismatched?
3. Driving End-User Adoption: Make It Impossible to Ignore
Most tools fail not because they’re bad, but because people don’t use them. If a tool doesn’t clearly improve a user’s day-to-day workflow, they’ll ignore it. The key is to make the benefits obvious and reduce friction in adoption.
How to do it:
- Solve a real pain point. Instead of just listing features, show users how the tool makes their job easier. “With this automation, you’ll spend 30% less time on manual data entry and have more time for selling.”
- Use tailored, role-specific training. A generic demo won’t cut it. The marketing team needs different guidance than sales or customer support. Break training into small, actionable lessons with clear workflows for each team.
- Remove friction from onboarding. If a tool requires multiple logins, slow manual data entry, or frequent workarounds, users will revert to old habits. Look for ways to automate setup and simplify everyday usage.
- Incentivize early adoption. If you’re rolling out a sales tool, consider gamifying usage—recognizing the first reps to fully adopt it or offering small rewards for completing key actions in the tool.
✅ Example: Instead of just announcing a new CRM workflow, show reps how it helps them hit their targets:
“By using the new CRM automation, you’ll get real-time alerts when a lead is hot—so you can follow up instantly instead of manually checking statuses. Our pilot team closed 15% more deals by using this workflow.”
4. Build Alignment With The Project Team
Before launching a tool, document a step-by-step rollout plan that includes:
- ✔ Who owns what (leadership buy-in, engineering implementation, end-user training)
- ✔ Timelines for each phase (e.g., “Engineering completes API setup by March 15; end-user training runs March 20-25.”)
- ✔ Success metrics to measure adoption and effectiveness (e.g., “85% of sales reps actively using the tool within 30 days.”)
By aligning leadership, engineering, and end-users with clear, tangible benefits and well-structured implementation, you turn a new tool from an unused expense into a game-changer for your business.

By following these structured steps, you’ll avoid the common trap of adding tools without a clear strategy. Instead, you’ll build a flexible, scalable RevTech stack that drives efficiency and supports long-term growth.